Instance Verification Kit (IVK)
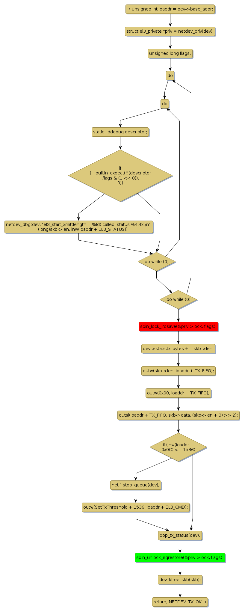
spin lock @ [15367+38+/linux-3.19-rc1/drivers/net/ethernet/3com/3c589_cs.c]
Instance Signature: lock
|
The Matching Pair Graph:
|
|
Function Name
|
Control Flow Graph (CFG)
|
Events Flow Graph (EFG)
|
Source Correspondence
|
|
el3_start_xmit
|
|
|
[15066+14+/linux-3.19-rc1/drivers/net/ethernet/3com/3c589_cs.c]
|